Regularised Estimation Procedures in Spatiotemporal Statistics
Leibniz University Hannover
Cyclists in the city centre of Helsinki (https://ecf.com/news-and-events/news/visionarycities-series-will-helsinki-be-next-cycling-capital)
library("R.matlab")
# Bike data
bikes <- readMat("bikedata.mat")
bikes <- bikes$bikes
# Time points and coordinates
times <- readMat("bikedata_times.mat")
times <- times$time.char
times <- as.POSIXlt(times)
coords <- readMat("coords.mat")
coords <- coords$coords
# Distance matrix
# Average bikes per stationlibrary("R.matlab")
# Bike data
bikes <- readMat("bikedata.mat")
bikes <- bikes$bikes
# Time points and coordinates
times <- readMat("bikedata_times.mat")
times <- times$time.char
times <- as.POSIXlt(times)
coords <- readMat("coords.mat")
coords <- coords$coords
# Distance matrix
n         <- dim(coords)[1]
aux.x     <- coords[,1] %*% t(rep(1, n)) - rep(1, n) %*% t(coords[,1])
aux.y     <- coords[,2] %*% t(rep(1, n)) - rep(1, n) %*% t(coords[,2])
dist_mat  <- sqrt(aux.x^2 + aux.y^2)
# Average bikes per stationlibrary("R.matlab")
# Bike data
bikes <- readMat("bikedata.mat")
bikes <- bikes$bikes
# Time points and coordinates
times <- readMat("bikedata_times.mat")
times <- times$time.char
times <- as.POSIXlt(times)
coords <- readMat("coords.mat")
coords <- coords$coords
# Distance matrix
n         <- dim(coords)[1]
aux.x     <- coords[,1] %*% t(rep(1, n)) - rep(1, n) %*% t(coords[,1])
aux.y     <- coords[,2] %*% t(rep(1, n)) - rep(1, n) %*% t(coords[,2])
dist_mat  <- sqrt(aux.x^2 + aux.y^2)
# Average bikes across all stations
avg_bikes <- apply(bikes, 1, mean, na.rm = TRUE)# time lag k = 1, ...
k <- 1
plot(avg_bikes[-c(1:k)], avg_bikes[-c((length(avg_bikes)-k+1):length(avg_bikes))], 
       col = color_vector[-c(1:k)],
       xlab = "Average number of bikes per station", 
       ylab = "Average number of bikes per station 5 minutes ago",
       axes = FALSE)
  axis(1, seq(0, 10, by = 0.5))
  axis(2, seq(0, 20, by = 0.5))# time lag k = 1, ...
k <- 2
plot(avg_bikes[-c(1:k)], avg_bikes[-c((length(avg_bikes)-k+1):length(avg_bikes))], 
       col = color_vector[-c(1:k)],
       xlab = "Average number of bikes per station", 
       ylab = "Average number of bikes per station 10 minutes ago",
       axes = FALSE)
  axis(1, seq(0, 10, by = 0.5))
  axis(2, seq(0, 20, by = 0.5))# time lag k = 1, ...
k <- 3
plot(avg_bikes[-c(1:k)], avg_bikes[-c((length(avg_bikes)-k+1):length(avg_bikes))], 
       col = color_vector[-c(1:k)],
       xlab = "Average number of bikes per station", 
       ylab = "Average number of bikes per station 15 minutes ago",
       axes = FALSE)
  axis(1, seq(0, 10, by = 0.5))
  axis(2, seq(0, 20, by = 0.5))# time lag k = 1, ...
k <- 4
plot(avg_bikes[-c(1:k)], avg_bikes[-c((length(avg_bikes)-k+1):length(avg_bikes))], 
       col = color_vector[-c(1:k)],
       xlab = "Average number of bikes per station", 
       ylab = "Average number of bikes per station 20 minutes ago",
       axes = FALSE)
  axis(1, seq(0, 10, by = 0.5))
  axis(2, seq(0, 20, by = 0.5))# time lag k = 1, ...
k <- 12
plot(avg_bikes[-c(1:k)], avg_bikes[-c((length(avg_bikes)-k+1):length(avg_bikes))], 
       col = color_vector[-c(1:k)],
       xlab = "Average number of bikes per station", 
       ylab = "Average number of bikes per station one hour ago",
       axes = FALSE)
  axis(1, seq(0, 10, by = 0.5))
  axis(2, seq(0, 20, by = 0.5))# time lag k = 1, ...
k <- 24
plot(avg_bikes[-c(1:k)], avg_bikes[-c((length(avg_bikes)-k+1):length(avg_bikes))], 
       col = color_vector[-c(1:k)],
       xlab = "Average number of bikes per station", 
       ylab = "Average number of bikes per station two hours ago",
       axes = FALSE)
  axis(1, seq(0, 10, by = 0.5))
  axis(2, seq(0, 20, by = 0.5))
bikes_space <- bikes[which(months(times) == "July"), ]
k       <- 3
t       <- 1
knnW    <- t(sapply(1:n, function(i) ifelse(dist_mat[i,] < sort(dist_mat[i,])[k+2] & dist_mat[i,] > 0, 1/k, 0))) # k+2, because of the diagonal zero entry and the strict inequality
plot(bikes_space[t,], 
     knnW %*% ifelse(is.na(bikes_space[t,]), mean(bikes_space[t,], na.rm = TRUE), bikes_space[t,]), 
     ylim = c(0, 60), 
     xlim = c(0, 60),
     ylab = "Average bike count of k-nearest neighbours",
     xlab = "Average bike count midnight",
     col = color_vector[t])
x <- knnW %*% ifelse(is.na(bikes_space[t,]), mean(bikes_space[t,], na.rm = TRUE), bikes_space[t,])
ab <- lm(bikes_space[t,] ~ x)$coeff
text(50, 50, ab[2])
abline(a = ab[1], b = ab[2])
library("spdep")
h <- 1 # index time point across the day
M.I    <- numeric(100)
M.Ip   <- numeric(100)
for(k in 1:100){
    knnW    <- t(sapply(1:n, function(i) ifelse(dist_mat[i,] < sort(dist_mat[i,])[k+2] & dist_mat[i,] > 0, 1/k, 0)))
    out     <- moran.test(apply(bikes_space[which(times$hour == h-1),], 2, mean, na.rm = TRUE), mat2listw(knnW))
    M.I[k]  <- out$estimate[1]
    M.Ip[k] <- out$p.value
}h <- 1 # index time point across the day
plot(1:100, M.I, 
      col = colors[h],
      main = paste("Spatial Correlation (Moran's I) at ", h-1, ":00", sep = ""), 
      pch = ifelse(M.Ip < 0.05, 20, 1), 
      ylim = c(0, 0.8), 
      axes = FALSE,
      xlab = "Spatial lag order (k-nearest neighbours)",
      ylab = "Spatial correlation (Moran's I)")
axis(1, seq(-20, 120, by = 10))
axis(2, seq(-1, 1, by = 0.05))h <- 8 # index time point across the day
plot(1:100, M.I, 
      col = colors[h],
      main = paste("Spatial Correlation (Moran's I) at ", h-1, ":00", sep = ""), 
      pch = ifelse(M.Ip < 0.05, 20, 1), 
      ylim = c(0, 0.8), 
      axes = FALSE,
      xlab = "Spatial lag order (k-nearest neighbours)",
      ylab = "Spatial correlation (Moran's I)")
axis(1, seq(-20, 120, by = 10))
axis(2, seq(-1, 1, by = 0.05))h <- 13 # index time point across the day
plot(1:100, M.I, 
      col = colors[h],
      main = paste("Spatial Correlation (Moran's I) at ", h-1, ":00", sep = ""), 
      pch = ifelse(M.Ip < 0.05, 20, 1), 
      ylim = c(0, 0.8), 
      axes = FALSE,
      xlab = "Spatial lag order (k-nearest neighbours)",
      ylab = "Spatial correlation (Moran's I)")
axis(1, seq(-20, 120, by = 10))
axis(2, seq(-1, 1, by = 0.05))There are different ways to account for such spatial dependence in the observed process:
Stochastic processes are (random) observations drawn from data-generating process, which have a certain order in a predefined space, e.g.
Classical statistical methods, like ordinary-least squares estimators of linear/nonlinear regression models, typically require independent data. Meaning, observations should not depend on other observations. But, …
Let \(\boldsymbol{s} \in \mathbb{R}^d\) be a location in the \(d\)-dimensional space. This covers
However, we typically observe data only in a finite space \(D \subset \mathbb{R}^d\). Here, we consider that \(D\) is fixed (non random).
Further, let \(Z(\boldsymbol{s})\) be (univariate) random variable (datum) at location \(\boldsymbol{s}\), i.e., \(Z(\boldsymbol{s}) \in \boldsymbol{R}\). Note that one might also consider multivariate variables \(\boldsymbol{Z} = (Z_1, \ldots, Z_p)'\). Now, a spatial stochastic process is defined as \[ \{Z(\boldsymbol{s}) : \boldsymbol{s} \in D \} \, .\]
Moreover, denote the observed process by \[ \{z(\boldsymbol{s}) : \boldsymbol{s} \in D \} \, . \]
Observations are likely to be influenced by observations in the close neighborhood. That means we typically observe similar patterns for observations, which are close in space. This influence usually weakens with increasing distance between the observations.
Spatial stochastic process
The random process \(\{Z(\boldsymbol{s})\}\) can be defined by a distribution \(F_{Z(\boldsymbol{s}_1), \ldots, Z(\boldsymbol{s}_n)}\).
\[F_{Z(\boldsymbol{s}_1), \ldots, Z(\boldsymbol{s}_n)}(z_1, \ldots, z_n) = P(Z(\boldsymbol{s}_1) \leq z_1, \ldots, Z(\boldsymbol{s}_n) \leq z_n)\] \(P\) is called probability measure.
There are certain measures describing characteristics/properties of a distribution function \(F\), like the expectation of \(F\), (co-)variance of \(F\), etc. These measures also define the spatial dependence.
First-order stationarity
If the expectation \[E(Z(\boldsymbol{s}_i)) = \mu \qquad \text{for all $i$},\] the process is called first-order stationary. That is, the mean does not depend on the location.
Spatial dependence
Spatial dependence is characterized by \[Cov(Z(\boldsymbol{s}_i), Z(\boldsymbol{s}_j))\] for \(i \neq j\). We often need to assume additionally that \[Cov(Z(\boldsymbol{s}_i), Z(\boldsymbol{s}_j)) = C(\boldsymbol{s}_i - \boldsymbol{s}_j)\, ,\] that is, the covariance is a function of the difference between \(\boldsymbol{s}_i\) and \(\boldsymbol{s}_j\).
Stationarity
If these two assumptions are fulfilled, the process is called weakly stationary.
This means that the distribution of the random process is the same in all locations and the dependence between the random variables does also not depend on the location, but only on the difference between two locations. In the special case that the dependence is the same into all directions (depending only on the distance between two locations, but not the orientation towards each other), the process is isotropic.
Isotropy
If there is a norm \(|| \cdot ||\), such that \(C(\cdot)\) is only a function of \(||\boldsymbol{s}_i - \boldsymbol{s}_j||\), the process (or rather \(C(\cdot)\)) is called isotropic.
One might also assume that \(F_{Z(\boldsymbol{s})}(z) = P(Z(\boldsymbol{s}) < z)\) for all \(i\), then the distribution of \(\{Z(\boldsymbol{s})\}\) is called to be invariant.
Homogeneity
If the process is stationary and concurrently isotropic, it is called a homogeneous process.
The random process \(\{Z(\boldsymbol{s})\}\) is called Gaussian process if it follows a multivariate normal distribution, i.e., \(F_{Z(\boldsymbol{s}_1), \ldots, Z(\boldsymbol{s}_n)} = \Phi_n\) with a mean vector \(\boldsymbol{\mu}\) and a covariance matrix \(\mathbf{\Sigma}\).
The elements of \(\mathbf{\Sigma}\) typically follow a covariance function \(C\), e.g.
The distance between two points is given by \(|| \boldsymbol{s} - \boldsymbol{s}' ||\), where \(|| \cdot ||\) represents a suitable vector norm. The parameter \(\vartheta\) is a scaling parameter, which controls the correlation length. Moreover, \(\sigma^2\) is the so-called nugget effect (i.e., error variance).
Consider a geo-referenced univariate process across space and time \(\{Y_t(\boldsymbol{s}) \in \mathbb{R}^p: \boldsymbol{s} \in D_{\boldsymbol{s}}, t \in D_t \}\). Note that \(t\) could also be considered as one dimension of \(\boldsymbol{s}\), but it is convenient to have two separate indices for space and time. Moreover, \(t\) is often represented as an index.
A mixed-effects spatiotemporal model is specified as \[\begin{equation} Y_t(\boldsymbol{s}) = \mu_t(\boldsymbol{s}) + \omega_t(\boldsymbol{s}) + \varepsilon_t(\boldsymbol{s}) , \end{equation}\] where \(\mu_t(\boldsymbol{s})\) is the fixed-effects model, \(\omega_t(\boldsymbol{s})\) is the random-effects model, and \(\varepsilon_t(\boldsymbol{s})\) is the modelling error.
Instead of accounting for the spatial/temporal dependence in process with a parametric (or non-parametric) covariance, spatial econometric models explicitly correlate the outcome variables with nearby observations. Thus, they require the definition of the neighbourhood structure via the so-called weight matrix \(\mathbf{W}\).
Let \(\boldsymbol{Y}_t = (Y_t(\boldsymbol{s}_1), \ldots, Y_t(\boldsymbol{s}_n))'\) be a vector of \(Y_t(\boldsymbol{s})\) at all observed sites \(\boldsymbol{s}_1, \ldots, \boldsymbol{s}_n\). Now, each row of \(\mathbf{W}\) contains the weights to compute the weighted average of all neighbouring locations (i.e., \(\mathbf{W}\boldsymbol{Y}_t\)) like an adjacency matrix in networks.
Possible definitions of \(\mathbf{W} = (w_{ij})_{i,j = 1, \ldots, n}\):
Often the weights are row-standardised, i.e., each row sums to one (however, row-standardisation distorts the distance structure if there are different numbers of neighbours)
load("sources/data_berlin.rda")
library("maptools")
library("spdep")
B <- data_berlin$map 
IDs <- as.character(names(B))
n <- length(unique(IDs))
plot(B)
IDs4 <- substr(as.character(names(B)), 1, 4)
n_thin <- length(unique(IDs4))
if(!gpclibPermitStatus()){
  gpclibPermit()
}[1] TRUE
B_thin <- unionSpatialPolygons(B, IDs4)
coords <- array(, dim = c(length(B), 2))
for(i in 1:length(B)){
  coords[i,] <- B@polygons[[i]]@labpt
}
cols <- colorRampPalette(c("white", "darkblue"))
# Inverse-distance matrix
W <- 1 / as.matrix(dist(coords))
diag(W) <- 0
image(1:n, 1:n, W, col = cols(10))
# Inverse-distance matrix (row-standardised)
W <- W / array(apply(W, 1, sum), dim = dim(W))
image(1:n, 1:n, W, col = cols(10))

# Contiguity matrix (row-standardised)
W <- nb2mat(poly2nb(B), style = "W")
image(1:n, 1:n, W, col = cols(10))
W_list <- poly2nb(B)
plot(B, border = "lightgrey") 
plot(B_thin, add = TRUE, lwd = 1)
plot(W_list, coordinates(B), pch = 1, add = TRUE, col = "darkblue", 
     lwd = 2, # 10*apply(W, 1, max),
     cex = 0.2*apply(W, 2, function(x) sum(x>0)))
There are different ways to model the spatial dependence (e.g., spatial lag model, spatial error model, Manski model, etc.); for an overview see Elhorst (2010) .
For instance, a dynamic spatiotemporal autoregressive model is defined as \[\begin{equation} \boldsymbol{Y}_t = \mathbf{X}_t \boldsymbol{\beta} + \gamma \boldsymbol{Y}_{t-1} + \rho \mathbf{W} \boldsymbol{Y}_t + \boldsymbol{\varepsilon}_t \, . \end{equation}\]
Reduced form: \[\begin{eqnarray*} \boldsymbol{Y}_t & = & \mathbf{X}_t \boldsymbol{\beta} + \gamma \boldsymbol{Y}_{t-1} + \rho \mathbf{W} \boldsymbol{Y}_t + \boldsymbol{\varepsilon}_t \, \\ & = & (\mathbf{I} - \rho \mathbf{W})^{-1} \left(\mathbf{X}_t \boldsymbol{\beta} + \gamma \boldsymbol{Y}_{t-1} + \boldsymbol{\varepsilon}_t\right) \, \end{eqnarray*}\]
If \(\mathbf{I} - \rho \mathbf{W}\) is non-singular for all possible values of \(\rho\), the process is well-defined (note: this is the motivation why the row-standardisation is popular)
Following the notation above and assuming a Gaussian error process, the model can be rewritten as \[\begin{eqnarray*} \boldsymbol{\mu}_t & = & (\mu_t(\boldsymbol{s}_1), \ldots, \mu_t(\boldsymbol{s}_n))' & = & (\mathbf{I} - \rho \mathbf{W})^{-1} \left( \mathbf{X}_t \boldsymbol{\beta} + \gamma \boldsymbol{Y}_{t-1}\right) \, , \\ \boldsymbol{\varepsilon}_t & = & (\varepsilon_t(\boldsymbol{s}_1), \ldots, \varepsilon_t(\boldsymbol{s}_n))' & \sim & N_n(\boldsymbol{0}, (\mathbf{I} - \rho \mathbf{W})^{-1} \mathbf{\Sigma}_{\varepsilon} (\mathbf{I} - \rho \mathbf{W}')^{-1} ) \, . \end{eqnarray*}\]
Let \(G = (V, E)\) be graph (network) consisting of a set of vertices, or nodes, \(V = \{v_1, \ldots, v_n\}\) and a set of edges \(E \subseteq \{(v_i,v_j) : (v_i,v_j) \in V^2\}\). A detailed overview about the statistical analysis of networks can be found in Kolaczyk (2010) or Kolaczyk and Csárdi (2014).
The weight matrix \(\mathbf{W}\) does not have to be considered in a strict geographical sense, but can also be seen as adjacency matrix. That is, \[\begin{equation*} w_{ij} = \left\{ \begin{array}{cc} 1 & \text{if nodes $i$ and $j$ are connected by an edge,} \\ 0 & \text{otherwise.} \end{array} \right. \end{equation*}\]
In this way, processes on networks can also be modelled with spatial/spatiotemporal autoregression techniques.
Example: Consider a linear regression model \(\boldsymbol{Y} = \mathbf{X} \,\boldsymbol{\beta} + \boldsymbol{\varepsilon}\) with
Moreover, let \(\hat{\boldsymbol{Y}} = \mathbf{X} \,\hat{\boldsymbol{\beta}}\) be the model predictions and \(\bar Y= \frac{1}{n}\,\sum\limits_{i=1}^n Y_i\).
Problem 1: How well does the selected regression model describe the data? \(\rightsquigarrow\) Measure for the goodness of fit of the model
In-sample predictions use the same observation for parameter estimation (i.e., to obtain \(\hat{\boldsymbol{\beta}}\)) and the predictions, whereas out-of-sample predictions use different data sets (i.e., the predicted observations were not part of the estimation data set).
Common strategies for out-of-sample predictions: 1) training and testing data set (optionally + validation set), 2) cross validation (random CV, LooCV, \(k\)-fold CV, Block CV). Note that random CV strategies are not suitable for dependent data.
\[\begin{alignat*}{3} \sum_{i=1}^n \big(Y_i-\bar Y\big)^2 & = \sum_{i=1}^n \big(Y_i-\widehat Y_i\big)^2 && + \sum_{i=1}^n \big(\widehat Y_i-\bar Y\big)^2 \\ \text{Total sum of squares} & = \text{unexplained variance} && + \text{explained variance by the model} \end{alignat*}\]
\[\begin{equation*} R^2 = \frac{\sum_{i=1}^n \big(\widehat Y_i-\bar Y\big)^2} {\sum_{i=1}^n \big(Y_i-\bar Y\big)^2} = 1\,-\, \frac{\sum_{i=1}^n \big(Y_i-\widehat Y_i\big)^2} {\sum_{i=1}^n \big(Y_i-\bar Y\big)^2} = 1\,-\, \frac{\text{Residuals sum of squares $SS_{res}$}} {\text{Total sum of squares $SS_{tot}$}} \end{equation*}\]
Measure for the proportion of variation in the dependent variable that is explained by the model (i.e., the predictors and structural assumption of the model). For in-sample predictions, \(R^2\) ranges from zero to one, where \(R^2 = 0\) if \(\hat{Y}_i = \bar{Y}\) for all \(i\) and \(R^2 = 1\) if \(\hat{Y}_i = Y_i\) for all \(i\). Note that this is not necessarily the case if the \(R^2\) is computed for out-of-sample data (i.e., the data set for estimation of the model coefficients, training set, is different from the data set used for validation).
However, \(R^2\) grows with increasing number of factors. Thus, \(R^2\) cannot be used for model selection.
\[\begin{equation*} \bar R(k)^2 = 1\,-\,\frac{\widehat\sigma(k)^2} {\frac{1}{n-1}\,\sum_{i=1}^n \big(Y_i-\bar Y\big)^2} = 1 \,-\, \frac{\frac{1}{n-k-1}\,\sum (\widehat Y_i-Y_i)^2}{\frac{1}{n-1}\,\sum (Y_i-\bar Y)^2} = 1 \,-\, \frac{n-1}{n-k-1}\,\big(1-R(k)^2\big) , \end{equation*}\] where \(k\) is the implied model order (i.e., number of unknown parameters).
\[\begin{alignat*}{3} RMSE & = & \sqrt{\frac{1}{n} \sum_{i = 1}^{n} (\hat{Y}_i - Y_i)^2} \\ MAE & = & \frac{1}{n} \sum_{i = 1}^{n} | \hat{Y}_i - Y_i |\\ MAD & = & \text{median}(| \hat{Y}_i - Y_i |) \end{alignat*}\]
Measure for the average/median deviation of the predicted values from the observed values (in the same units as the measurements of the response variable). In this sense, they provide more/different information compared to \(R^2\).
Problem 2: What complexity does the model need to have in order to best describe the data? \(\rightsquigarrow\) Selection of relevant factors (regressors) or the model order/complexity
Procedure: determine \(\bar R^2\) for all possible combinations of the regressors (i.e., \(2^k\) combinations) and choose the model, which has the highest \(\bar R^2\). Instead of considering all combinations, step-wise procedure could be applied (forward/backward/both-sided). Maximising \(\bar R^2\) is equivalent to minimising \(\widehat\sigma^2(k)\). However, the procedure is inconsistent (i.e., the correct model is not selected with probability one when \(n\) is approaching infinity)
Procedure: select a suitable cross-validation procedure to split your data set, then determine average \(RMSE\), \(MAE\) across your testing samples and select the model which minimise the \(RMSE\), \(MAE\). Drawback: computationally expensive (repeated model estimation for all folds and each considered model)
Information criteria contain two opposing terms: goodness-of-fit term \(\widehat\sigma^2(k)\) and penalty term based on the number of estimated paramters
\[\begin{eqnarray*} AIC(k) & = & \ln \widehat\sigma(k)^2 \,+\, k\,\frac{2}{n}\\ BIC(k) & = & \ln \widehat\sigma(k)^2 \,+\, k\,\frac{\ln n}{n} \end{eqnarray*}\]
Procedure: determine information criteria for all possible combinations of the regressor and choose the model, which has the minimal information criteria.
While AIC is better for choosing a prediction model (asymptotically equivalent to cross-validation), BIC performs better when explaining the underlying data (because it consistently finds the underlying data generating process, i.e., the true model).
Idea: Combine model selection and estimation in one step. Penalised estimation procedures can be used to shrink the model parameters towards a pre-specified target. If this target value is chosen to be zero, which means that the parameter is excluded from the model if the estimated coefficient is equal to zero \(\leadsto\) procedures are useful for model selection.
Example: Linear regression model
Least absolute shrinkage and selection operator – LASSO
Minimise \((\boldsymbol{Y} - \beta_0 \boldsymbol{1} - \mathbf{X} \, \boldsymbol{\beta})^\prime\, (\boldsymbol{Y} - \beta_0 \boldsymbol{1} - \mathbf{X} \, \boldsymbol{\beta})\) subject to \(||\boldsymbol{\beta}||_1 \leq t\) with respect to \((\beta_0, \boldsymbol{\beta})' \in \mathbb{R}^{p+1}\).
The parameter \(t\) controls the degree of regularisation. Moreover, \(|| \cdot ||_1\) denotes the Manhattan norm. Note that the intercept \(\beta_0\) is typically not included in the constraint (i.e., \(\mathbf{X}\) does not include a columns of ones).
With \(\hat{\beta}_0 = (\bar{Y} - \bar{\boldsymbol{X}}' \boldsymbol{\beta})\), we get that \[\begin{equation*} Y_i - \hat{\beta}_0 - \boldsymbol{X}_i' \boldsymbol{\beta} = Y_i - (\bar{Y} - \bar{\boldsymbol{X}}' \boldsymbol{\beta}) - \boldsymbol{X}' \boldsymbol{\beta} = (Y_i - \bar{Y}) - (\boldsymbol{X} - \bar{\boldsymbol{X}})'\boldsymbol{\beta} \, \end{equation*}\] with \(\boldsymbol{X} = (X_{i1}, ..., X_{ip})'\) and \(\bar{\boldsymbol{X}} = (\bar{X}_{1}, ..., \bar{X}_{p})'\). Thus, all variables are typically demeaned and \(\beta_0\) is excluded from the regression. Moreover, to obtained an equal degree of penalisation for each variable (then the result does not depend on the variance of the regressors), the regressors are typically standardised.
Then, the minimisation is equivalent to the Lagrangian form \[\begin{equation*} \hat{\boldsymbol{\beta}}_{\text{Lasso}}(\lambda) = \arg \min_{\boldsymbol{\beta} \in \mathbb{R}^{p}} \frac{1}{n} (\boldsymbol{Y} - \mathbf{X} \, \boldsymbol{\beta})^\prime (\boldsymbol{Y} - \mathbf{X} \, \boldsymbol{\beta}) + \lambda ||\beta||_1 \end{equation*}\] with regularisation parameter \(\lambda \geq 0\).
Note:
library(glmnet)
# Load the sample data
data(mtcars)
dim(mtcars)
head(mtcars)
# Convert the data to matrices
X <- as.matrix(mtcars[, -1])
y <- as.matrix(mtcars[, 1])
X <- scale(X)
# Fit the LASSO model
fit <- glmnet(X, y, intercept = TRUE)
# Plot the lambda path
plot(fit, xvar = "lambda", label = TRUE)[1] 32 11
                   mpg cyl disp  hp drat    wt  qsec vs am gear carb
Mazda RX4         21.0   6  160 110 3.90 2.620 16.46  0  1    4    4
Mazda RX4 Wag     21.0   6  160 110 3.90 2.875 17.02  0  1    4    4
Datsun 710        22.8   4  108  93 3.85 2.320 18.61  1  1    4    1
Hornet 4 Drive    21.4   6  258 110 3.08 3.215 19.44  1  0    3    1
Hornet Sportabout 18.7   8  360 175 3.15 3.440 17.02  0  0    3    2
Valiant           18.1   6  225 105 2.76 3.460 20.22  1  0    3    1
# Load the required libraries
from sklearn.linear_model import lasso_path
import matplotlib.pyplot as plt
import numpy as np
import pandas as pd
from itertools import cycle
# Load the sample data
cars = pd.read_csv('sources/mtcars.csv', index_col = 0, header = 0)
cars.shape
cars.head()
lambdas = np.logspace(-4.5, 0.9, 100)
# Split the data into features and target
X = cars.drop('mpg', axis=1)
y = cars['mpg']
# Standardize data
X -= X.mean(axis=0)
X /= X.std(axis=0)  
# Use lasso_path to compute a coefficient path
# Plot coefficients against lambda# Load the required libraries
from sklearn.linear_model import lasso_path
import matplotlib.pyplot as plt
import numpy as np
import pandas as pd
from itertools import cycle
# Load the sample data
cars = pd.read_csv('sources/mtcars.csv', index_col = 0, header = 0)
cars.shape
cars.head()
lambdas = np.logspace(-4.5, 0.9, 100)
# Split the data into features and target
X = cars.drop('mpg', axis=1)
y = cars['mpg']
# Standardize data
X -= X.mean(axis=0)
X /= X.std(axis=0)  
# Use lasso_path to compute a coefficient path
alphas_lasso, coef_path, _ = lasso_path(X, y, alphas = lambdas)
# Plot coefficients against lambda# Load the required libraries
from sklearn.linear_model import lasso_path
import matplotlib.pyplot as plt
import numpy as np
import pandas as pd
from itertools import cycle
# Load the sample data
cars = pd.read_csv('sources/mtcars.csv', index_col = 0, header = 0)
cars.shape
cars.head()
lambdas = np.logspace(-4.5, 0.9, 100)
# Split the data into features and target
X = cars.drop('mpg', axis=1)
y = cars['mpg']
# Standardize data
X -= X.mean(axis=0)
X /= X.std(axis=0)  
# Use lasso_path to compute a coefficient path
alphas_lasso, coef_path, _ = lasso_path(X, y, alphas = lambdas)
# Plot coefficients against lambda
plt.figure()
colors = cycle(["b", "r", "g", "c", "k"])
for coefs, c in zip(coef_path, colors):
    l1 = plt.plot(alphas_lasso, coefs, c = c)
plt.xlabel("Log Lambda")
plt.ylabel("Coefficients")
plt.xscale('log')
plt.title("Lasso Coefficient Path")
plt.axis("tight")
plt.show()# Load the required libraries
from sklearn.linear_model import lasso_path
import matplotlib.pyplot as plt
import numpy as np
import pandas as pd
from itertools import cycle
# Load the sample data
cars = pd.read_csv('sources/mtcars.csv', index_col = 0, header = 0)
cars.shape(32, 11)
                    mpg  cyl   disp   hp  drat  ...   qsec  vs  am  gear  carb
model                                           ...                           
Mazda RX4          21.0    6  160.0  110  3.90  ...  16.46   0   1     4     4
Mazda RX4 Wag      21.0    6  160.0  110  3.90  ...  17.02   0   1     4     4
Datsun 710         22.8    4  108.0   93  3.85  ...  18.61   1   1     4     1
Hornet 4 Drive     21.4    6  258.0  110  3.08  ...  19.44   1   0     3     1
Hornet Sportabout  18.7    8  360.0  175  3.15  ...  17.02   0   0     3     2
[5 rows x 11 columns]
# Load the required libraries
from sklearn.linear_model import lasso_path
import matplotlib.pyplot as plt
import numpy as np
import pandas as pd
from itertools import cycle
# Load the sample data
cars = pd.read_csv('sources/mtcars.csv', index_col = 0, header = 0)
lambdas = np.logspace(-4.5, 0.9, 100)
# Split the data into features and target
X = cars.drop('mpg', axis=1)
y = cars['mpg']
# Standardize data
X -= X.mean(axis=0)
X /= X.std(axis=0)  
# Use lasso_path to compute a coefficient path
alphas_lasso, coef_path, _ = lasso_path(X, y, alphas = lambdas)
# Plot coefficients against lambda
plt.figure();
colors = cycle(["b", "r", "g", "c", "k"])
for coefs, c in zip(coef_path, colors):
    l1 = plt.plot(alphas_lasso, coefs, c = c);
plt.xlabel("Log Lambda");
plt.ylabel("Coefficients");
plt.xscale('log');
plt.title("Lasso Coefficient Path");
plt.axis("tight");
plt.show()
Other penalties:
Instead of an \(L_1\) penalty, the Euclidean norm can be used in the Lagrangian minimisation \[\begin{equation*} \hat{\boldsymbol{\beta}}_{\text{Ridge}}(\lambda) = \arg \min_{\boldsymbol{\beta} \in \mathbb{R}^{p}} \frac{1}{n} (\boldsymbol{Y} - \mathbf{X} \, \boldsymbol{\beta})^\prime (\boldsymbol{Y} - \mathbf{X} \, \boldsymbol{\beta}) + \lambda ||\beta||_2 \end{equation*}\] with regularisation parameter \(\lambda \geq 0\).
Compared to Lasso:
Convex combination of both penalties: \[\begin{equation*} \hat{\boldsymbol{\beta}} = \arg \min_{\boldsymbol{\beta} \in \mathbb{R}^{p}} \frac{1}{n} (\boldsymbol{Y} - \mathbf{X} \, \boldsymbol{\beta})^\prime (\boldsymbol{Y} - \mathbf{X} \, \boldsymbol{\beta}) + \lambda_1 ||\beta||_1 + \lambda_2 ||\beta||_2 \end{equation*}\] with regularisation parameter \(\lambda \geq 0\).
library(glmnet)
# Load the sample data
data(mtcars)
# Convert the data to matrices
X <- as.matrix(mtcars[, -1])
y <- as.matrix(mtcars[, 1])
X <- scale(X)
# Fit the LASSO model
fit <- glmnet(X, y, intercept = TRUE, alpha = 0.5)
# alpha elastic net mixing parameter
# Plot the lambda path
plot(fit, xvar = "lambda", label = TRUE)
All regularised estimation procedure require the choice of the degree of regularisation
Bias-variance tradeoff
Example: \(Y = f(x) + \varepsilon\)
Bias-variance tradeoff
Variance will always be reduced at the costs of bias and vice versa.
Bias: High bias can cause an algorithm to miss the relevant relations between features and target outputs (underfitting).
Variance: High variance may result from an algorithm modelling the random noise in the training data (overfitting).
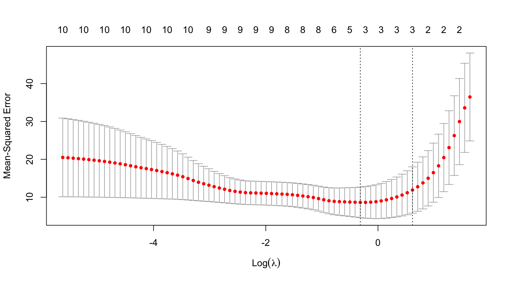
Goodness-of-fit based criteria for selecting \(\lambda\):
Valid cross-validation schemes must satisfy three properties (Jiang and Wang 2017):
Note: this is particularly relevant for spatiotemporal data (see Motivation) and random cross-validation schemes are typically not applicable
# Load the required libraries
from sklearn.linear_model import LassoCV
import matplotlib.pyplot as plt
import numpy as np
import pandas as pd
# Load the sample data
cars = pd.read_csv('sources/mtcars.csv', index_col = 0, header = 0)
lambdas = np.logspace(-4.5, 0.9, 100)
# Split the data into features and target
X = cars.drop('mpg', axis=1)
y = cars['mpg']
# Standardize data
X -= X.mean(axis=0)
X /= X.std(axis=0)  
# Fit LASSO model with cross-validation and k = 10 folds
model = LassoCV(alphas = lambdas, cv = 10).fit(X, y);
# Plot average MAE across the lambda sequence
plt.semilogx(model.alphas_, model.mse_path_, ":");
plt.semilogx(model.alphas_, model.mse_path_.mean(axis=1), 'k',
         label=r'Average across the folds', linewidth = 2);
plt.xlabel(r'$\lambda$');
plt.ylabel('Mean squared error');
plt.title('Mean squared error on each fold: Lasso');
plt.axis('tight');
plt.show()
Caution:
Methods to reduce the dimensionality of the covariance matrix:
Regularised estimation procedures (with a shrinkage target of zero)
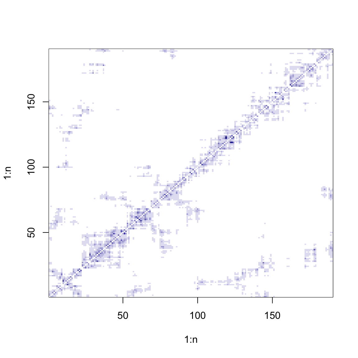
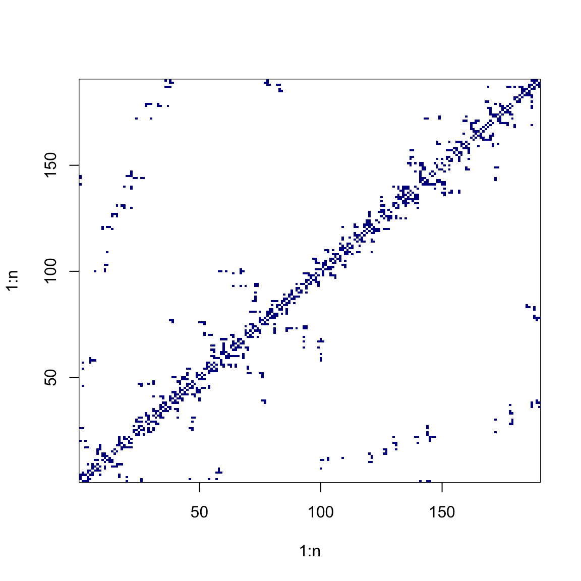
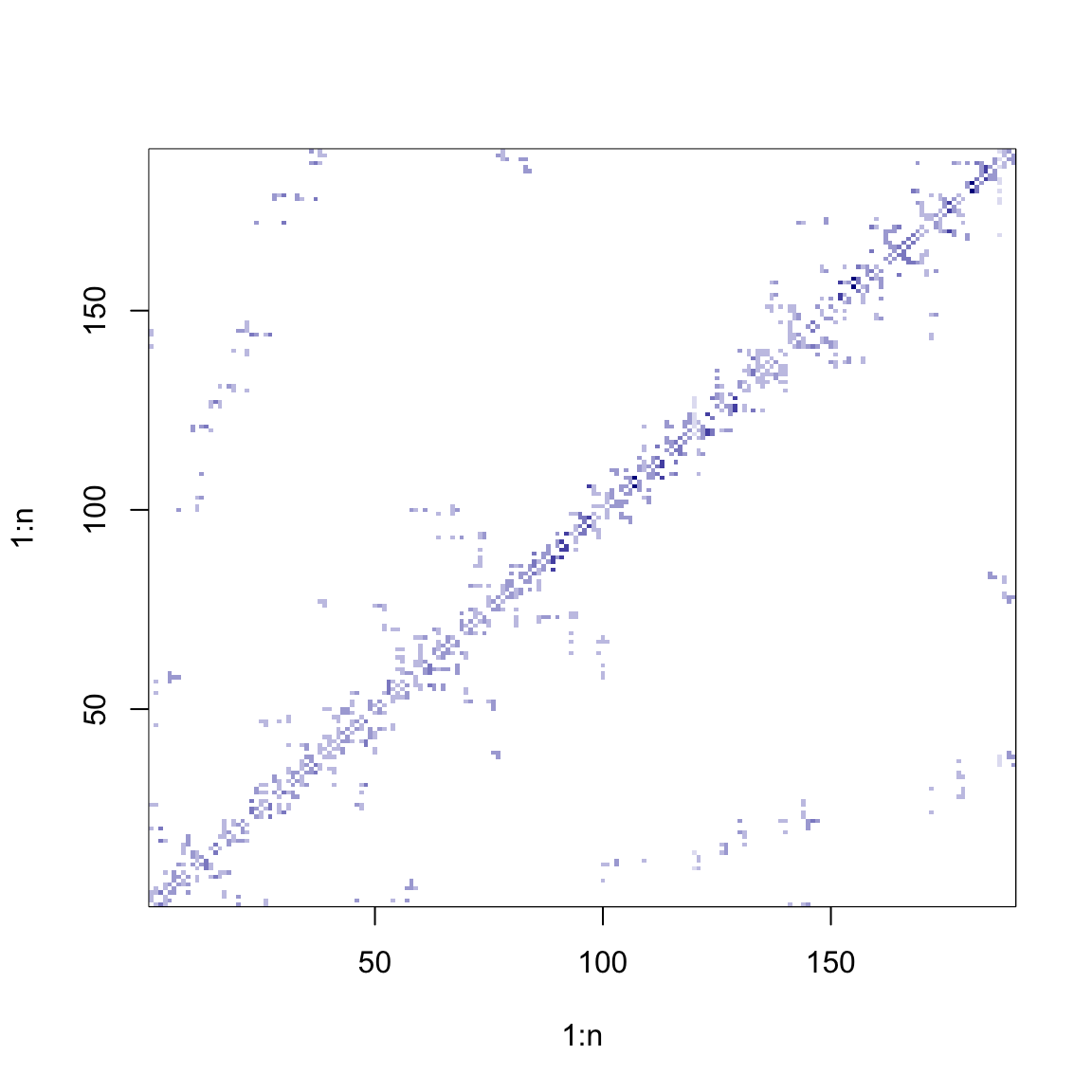
We can typically find zeros if two observations across space/time are conditionally independent, but conditional independence is encoded in the precision matrix (i.e., inverse covariance matrix):
library(gstat)
library(glasso)
set.seed(5515)
# Simulation of geostatistical process
xy <- expand.grid(1:10, 1:10)
names(xy) <- c("x","y")
gridded(xy) = ~x+y
g.dummy <- gstat(formula = z ~ 1, dummy = TRUE, beta = 0,  model = vgm(1, "Exp", 15), nmax = 100) # for speed -- 10 is too small!!
yy <- predict(g.dummy, xy, nsim = 500)
spplot(yy[1:10])
# graphical Lasso 
x <- t(do.call(cbind, lapply(1:500, function(x) yy[x]@data)))
s <- var(x)
lambda.seq <- 2^seq(from = -2, to = 0.5, length = 50)
a <- glassopath(s, rholist = lambda.seq)
# Plot the share of zeros in the estimated precision matrix 
par(mar = c(5, 4, 4, 4) + 0.3)  
plot(log(a$rholist), apply(a$wi, 3, function(x) mean(x == 0)), 
     type = "b", pch = 20,
     xlab = "Log Lambda", ylab = "Sparsity degree (precision matrix)")
par(new = TRUE)
plot(log(a$rholist), apply(a$w, 3, function(x) mean(x == 0)),
      type = "b", , pch = 20, col = "darkblue", axes = FALSE, ylab = "", xlab = "")
axis(side=4, at = pretty(range(apply(a$w, 3, function(x) mean(x == 0)))), col.axis = "darkblue")
mtext("Sparsity degree (covariance matrix)", side = 4, line = 3, col = "darkblue")
Note: Covariance matrix is a positive definite matrix by definition (i.e., for valid choices \(C_\theta\), see Cressie and Wikle (2011))
Thus, the covariance matrix and its inverse can be decomposed as \[\begin{equation} \mathbf{\Sigma} = \mathbf{P}\mathbf{P}', \end{equation}\] e.g., via Cholesky decomposition, where the matrix \(\mathbf{P}\) is called Cholesky factor.
Aim: reduce dimension of \(\mathbf{P}\) (\(N \times r\)-dimensional), such that \(r \ll N\)
Idea: low-rank approximations aim to represent a spatiotemporal process as a linear combination of local basis functions, which are weighted by uncorrelated random-effect coefficients
The same idea could also be employed for sparse inverse Cholesky factors (see Kang and Katzfuss 2021)
Bayesian penalised regression
Fully Bayesian approach:
Two-step procedures:
\[\begin{equation} \lambda^* = \arg\max_\lambda p(Y = y | \lambda) \end{equation}\]
CV-based selection of the penalty parameter:
Penalised estimation procedures (penalised maximum likelihood) can be used for selection of the covariates in spatial autoregressive models (Liu, Chen, and Cheng 2018); see also Gonella, Bourel, and Bel (2022)
Precision matrix of spatial autoregressive models is given by \[\begin{equation} (\mathbf{I} - \rho \mathbf{W})' \mathbf{\Sigma}_{\varepsilon}^{-1} (\mathbf{I} - \rho \mathbf{W}) \end{equation}\] showing the relation to the above-mentioned Cholesky decomposition of geostatistical models.
That is, the spatial weight matrix \(\mathbf{W}\) implies a certain (geographical) structure of the Cholesky factors. Z. Zhu and Liu (2009) proposed a Lasso procedure to estimate the precision matrix exploiting the fact that geographically distant observation are likely to be conditionally independent (i.e., the precision matrix is a sparse matrix).
Spatial interactions can be modelled using a series of different weight structures, e.g., \(\sum_{i = 1}^{k} \rho_i \mathbf{W}_i\) with \(k\) different weight matrices \(\mathbf{W}_i\) (e.g., directional matrices, see Merk and Otto (2021))
Idea:
Instead of linear parametric form \(\mathbf{B} = \rho \mathbf{W}\), consider the entire matrix \(\mathbf{B}\) as unknown parameter of the model. But:
Spatiotemporal models:
Bhattacharjee and Jensen-Butler (2013) first proposed the idea of estimating the full matrix \(\mathbf{B}\) with further structural constraints for identification (i.e., symmetry). Ahrens and Bhattacharjee (2015) proposed a two-step LASSO procedure; Lam and Souza (2020) suggested a regularised estimation for spatial lag models.
Constrained two-step Lasso procedure with an unknown number of structural breaks in the mean (Otto and Steinert 2022).
Purely spatial models:
Merk and Otto (2022) suggested an adaptive LASSO procedure based on cross-sectional resampling (exploiting the assumption locally constraint spatial dependence)
Generalised method-of-moment (GMM) estimators are often applied in spatial econometrics because of their (computational) advantages compared to ML estimators
Thank you for your attention
Thank you for your attention

Philipp Otto (Leibniz University Hannover)